Dinas Perhubungan
Pemerintah Kota Ternate
Beranda
Profil
▼
Pegawai
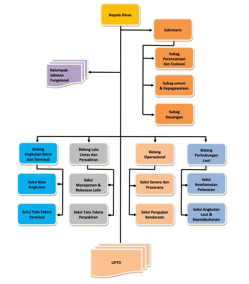
Struktur Organisasi
Visi & Misi
Tupoksi
Sarana dan Prasarana
Sejarah
Berita
Galeri
▼
Album Foto
Video
SAKIP
▼
Rencana Strategis
Kontak
Profil
Struktur Organisasi